0812-7823-3654
[email protected]
Jl. Paninjauan, Campago Guguk Bulek, Kec. Mandiangin Koto Selayan, Kota Bukittinggi, Sumatera Barat 26121, Indonesia
Beranda
Profil
Visi Dan Misi
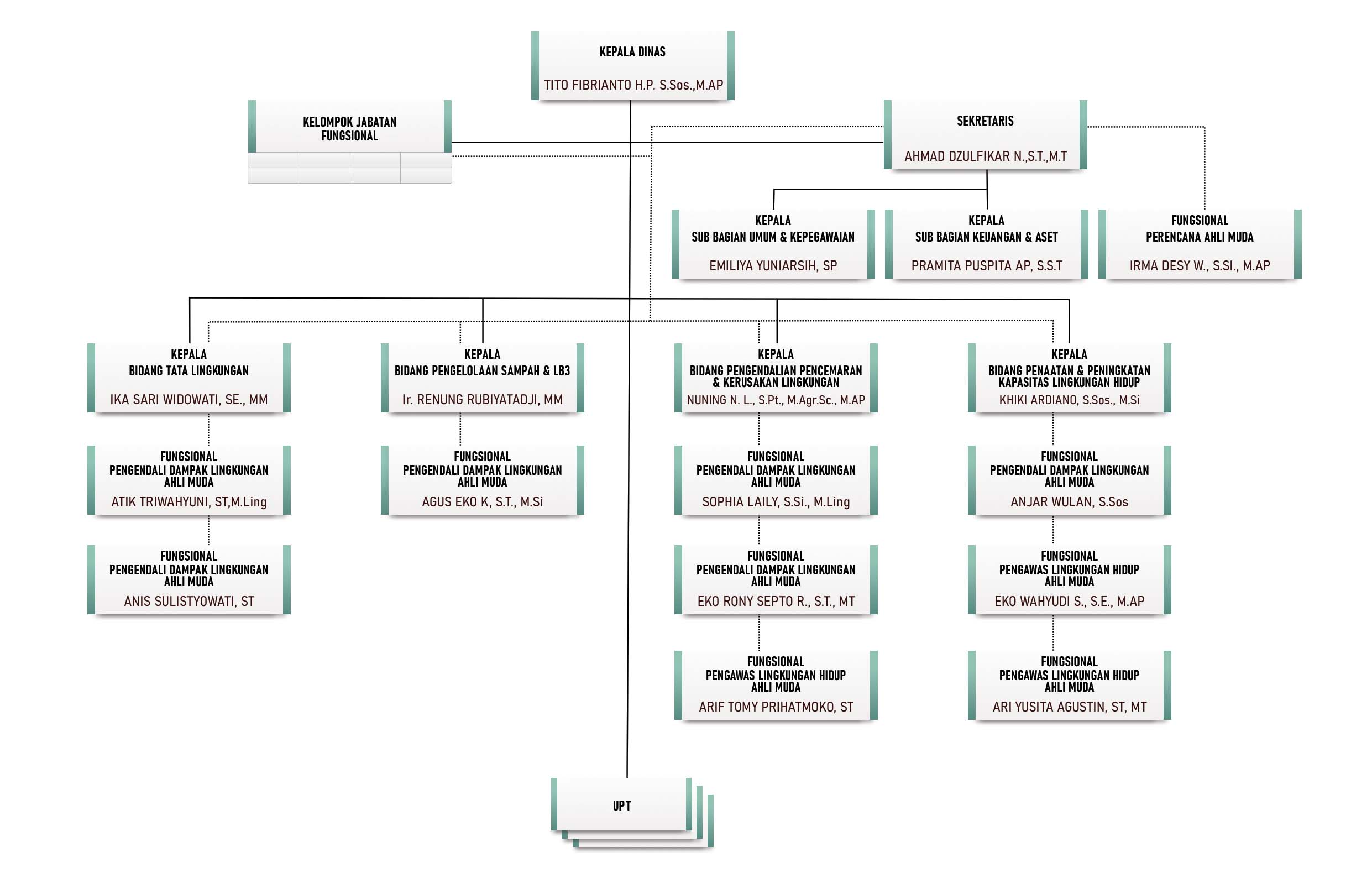
SOTK
Gambaran Umum
SOP
Tupoksi
Berita
Kegiatan
Layanan
Perizinan
Pengaduan
Pengawasan
Permohonan
SKRD
Proklim
Bank Sampah
Agenda
Data
Dokumen
Indeks Standar Pencemaran Udara
Lapor
Beranda
Profil
Visi Dan Misi
SOTK
Gambaran Umum
SOP
Tupoksi
Berita
Kegiatan
Layanan
Perizinan
Pengaduan
Pengawasan
Permohonan
SKRD
Proklim
Bank Sampah
Agenda
Kegiatan
Sarana
Prasarana
Video
Data
Dokumen
Indeks Standar Pencemaran Udara
Struktur Organisasi
Struktur Organisasi
Hotline